株式会社ジェイエイシーリクルートメント (2124) の会社概要と最新のインサイダー取引の状況を表示します。msn マネーで、 2124 のセクター、業界リクナビ22株式会社ジェイ エイ シー リクルートメントの22年度採用スケジュール、採用人数、選考基準、福利厚生、給与などの採用情報を紹介。株式会社ジェイ・シー・シー 代表取締役社長 立岩 久志 本社所在地(登記上住所) 〒 神戸市中央区明石町32番地 明海ビル(菱井商事㈱内) 神戸事務所 〒 加古川市加古川町北在家2444大日加古川ビル3f →アクセス
2
株式会社ジェイ エイ シー リクルートメント 会社概要
株式会社ジェイ エイ シー リクルートメント 会社概要- 株式会社ジェイ エイ シー リクルートメント が、現在募集中の求人はありません。 右の「気になる」ボタンを押していただくと、この企業が募集を開始した際にメールでお知らせします。ジェイエイシーリクルートメント (2124) の会社概要。社名:ジェイエイシーリクルートメント 代表者:松園 健 資本金:619,000千円 上場市場:東証1部 上場年月日:06年9月22日 単元株数:100 平均年齢:3360歳 平均年収:6,710千円



2
株式会社ジェイ エイ シー リクルートメント 1975年にイギリスで設立されたジェイ エイ シー リクルートメントの3番目の拠点として日本で19年に事業を開始。スペシャリストや管理職の人材紹介に特化した、国内最大規模の東証一部上場企業です。 株式会社 ジェイ エイ シー リクルートメント(カブシキガイシャ ジェイ エイ シー リクルートメント) 代表者 田崎 ひろみ(タザキ ヒロミ人材紹介 株式会社 ジェイ エイ シー リクルートメント/JAC Recruitment Co, Ltd オフィス所在地 東京/北関東/横浜/名古屋/静岡/大阪/京都/神戸/中国 得意なサービス キャリアカウンセリング 応募書類の指導 面接対策 英語レジュメチェック 中国語
株式会社 ジェイ エイ シー リクルートメントの詳細情報をご覧いただけます。医療・製薬業界への転職なら日経メディカルプロキャリア。ms(マーケティングスペシャリスト)やmr(メディカル営業)、cra(臨床研究員)などの求人情報をご提供しています。株式会社 ジェイ エイ シー リクルートメントの詳細情報。マイナビ転職エージェントサーチは、人材紹介会社が保有する非公開求人や、大手優良企業の求人情報を多数公開している転職サイトです。法人概要 株式会社ジェイエイシーリクルートメントの本店所在地、業種、社員数、連絡先などに関する情報です。 登記上の本店住所 〒 東京都千代田区神田神保町1丁目105番地神保町三井ビルディング14階 本店所在地の地図
株式会社ジェイ エイ シー リクルートメントのリクルートメントコンサルタント ※企業と転職者の双方を支援。()の転職・求人情報。日本最大級の求人情報数を誇る転職サイトエン転職。専任スタッフによる書類選考対策や面接対策に役立つ無料サービスが充実。株式会社ジェイ エイ シー リクルートメント:求人概要ページです。リクルートが運営する求人サイトで、あなたに合った求人を見つけよう!リクナビnextは、求人情報はもちろん、スカウト機能や転職のノウハウなどお役立ちコンテンツで、あなたの転職活動をサポートする転職サイトです。株式会社ジェイ エイ シー リクルートメントに所属するコンサルタント一覧。株式会社ジェイ エイ シー リクルートメントなどの人材紹介会社が保有する転職・求人情報を多数掲載。800万円以上の高年収、管理職、スペシャリストの求人、非公開求人スカウトも多数。



アラサーもok 転職エージェント Jacリクルートメント Enpreth エンプレス



直接インタビュー Jacリクルートメントの口コミ 評判は 利用者の本音を暴露 サラタメのホワイト転職 サラタメのホワイト転職
会社名 株式会社 ジェイ エイ シー リクルートメント 本社所在地 東京都千代田区神田神保町1105番地 神保町三井ビルディング14階 設立 19年3月7日 資本金 6億7,226万円 事業内容 人材紹介事業 厚生労働大臣許可番号 (人材紹介事業) 13-ユ- 加盟株式会社ジェイ エイ シー リクルートメント 会社概要 会社説明 1975年、英国初の日系人材紹介会社として誕生したJAC Recruitmentグループは、現在シンガポール、日本、マレーシア、インドネシア、タイ、中国、韓国、香港、ベトナムで転職支援サービスを提供しています。株式会社ジェイ エイ シー リクルートメント (jasdaq上場)のキャリアコンサルタント(1369)の転職・求人情報。日本最大級の求人情報数を誇る転職サイトエン転職。専任スタッフによる書類選考対策や面接対策に役立つ無料サービスが充実。求人企業からのスカウトも多数。



2124 ジェイエイシーリクルートメント 有価証券報告書の読み方 フリーランスのエクセル屋さん



1
JACのサービス概要です。JAC Recruitment(ジェイ エイ シー リクルートメント)は管理・専門職、ミドル・ハイクラス向け。高年収層に特化した転職エージェントです。株式会社 ジェイ エイ シー リクルートメントの評価一覧。マイナビ転職エージェントサーチは、人材紹介会社が保有する非公開求人や、大手優良企業の求人情報を多数公開している転職サイトです。JAC Recruitment(ジェイ エイ シー リクルートメント)は管理・専門職、ミドル・ハイクラス向け。高年収層に特化した転職エージェントです。



ジェイエイシーリクルートメント 2124 自己株式の取得及び自己株式立会外買付取引 tostnet 3 による自己株式の買付けに関するお知らせ 21年2月12日 適時開示 日経会社情報digital 日本経済新聞



ジェイエイシーリクルートメント 2124 中期経営計画の概要について 21年2月12日 適時開示 日経会社情報digital 日本経済新聞
転職成功者続出!株式会社ジェイ エイ シー リクルートメントなどの人材紹介会社が保有する転職・求人情報が満載。800万円以上の高年収、管理職・スペシャリストの求人、株式会社ジェイ エイ シー リクルートメントが保有する非公開求人スカウトも多数。社名 株式会社ジェイエイシーリクルートメント 会社・ 団体説明 JAC Recruitmentは「中高額帯層の求人領域に特化」、「グローバル対応」、「サービスの質が高く規模が大きい」の3つの強みを生かし、事業を展開しています。 ①スペシャリスト、ミドルジェイエイシーリクルートメント(2124 / 東証1 / サービス業)の財務情報はバフェット・コードでcheck!!売上(216億円)や総資産(140億円)、株価(1,709円)、時価総額(690億円)、roe(172%)など財務データが満載です。



The White Collar Recruitment Market In Asia October To December Jac Recruitmentのプレスリリース



Jac Recruitmentが海外転職に特化したウェブサイト 海外転職 Com をオープン Jac Recruitmentのプレスリリース
会社概要 商号 株式会社 株式会社 ジェイ エイ シー リクルートメント(カブシキガイシャ ジェイ エイ シー リクルートメント)人材紹介のJAC Recruitment(ジェイ エイ シー リクルートメント/会社名 株式会社 ジェイ エイ シー ジャパン 本社 東京都千代田区 代表取締役社長 株式会社ジェイエイシーリクルートメント東証一部上場が求人募集する「リクルートメントコンサルタント 6期連続増収・増益 年間休日123日 企業と転職者の双方をサポート」の求人情報なら転職サイトtype。残業時間や、この仕事が向いている人・向いていない人など、転職者が



18年卒入社式とこれからのjac Jac Recruitment Space



商標ウォッチ
会社 概要 従業員数 会社名 株式会社ジェイエイシーリクルートメント 687名 業種 サービス業 1.ねらい 社員一人ひとりがプロフェッショナルとしての責任を全うし、成果を上げることを支援するための



商標ウォッチ



登録前に確認 Jacリクルートメントの悪い評判と登録前の全注意点 Career Picks



The White Collar Recruitment Market In Asia October To December Jac Recruitmentのプレスリリース



2124 ジェイエイシーリクルートメント 有価証券報告書の読み方 フリーランスのエクセル屋さん



2124 ジェイエイシーリクルートメント 株式付与esop信託の導入に関するお知らせ 15 08 07 16 提出



2



アラサーもok 転職エージェント Jacリクルートメント Enpreth エンプレス



海外駐在後の転職活動 Jacリクルートメントを使ってみた感想 会社員戦略



ジェイエイシーリクルートメント 2124 独立役員届出書 21年2月24日 適時開示 日経会社情報digital 日本経済新聞



Jacリクルートメントはどんな人におすすめ 悪い評判を徹底分析 Jobtier



株式投資 企業分析実践その3 ジェイエイシーリクルートメント 2124 お金の教科書シーサーピーチャン Investor Financial School



拠点一覧 会社情報 会社概要 転職エージェントのjac Recruitment ジェイ エイ シー リクルートメント



23卒 合同企業イベント Jacリクルートメント アイ ケイ ケイ等参加



Jacリクルートメントの評判 口コミ 研究開発職の求人へ転職 研究開発職ジョブ 理系の研究職 開発職の転職 求人情報



Q Tbn And9gctuuc9ownhrvenssjaevdceruqcmqutdbctgzvofawifasiigfy Usqp Cau



Shoko Sakuma Manager Senior Principle Healthcare Executive Division Jac Recruitment Co Ltd Linkedin



2



2124 ジェイエイシーリクルートメント 有価証券報告書の読み方 フリーランスのエクセル屋さん



ジェイエイシーリクルートメント 2124 内部統制報告書 第31期 平成29年1月1日 平成29年12月31日 有価証券報告書 日経 会社情報digital 日本経済新聞



2124 ジェイエイシーリクルートメント 有価証券報告書の読み方 フリーランスのエクセル屋さん



商標ウォッチ



Jacリクルートメントの評判 口コミから分かるメリット デメリット 転職fit



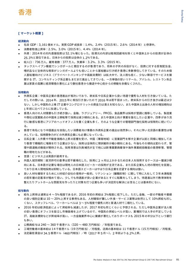
The Salary Analysis In Asia By Jac Recruitment Group 17年版



Assets Minkabu Jp News Article Media Content Urn Newsml Tdnet Info Pdf



本人確認済み Jacリクルートメントの評判 口コミ 就職しよう



Jacリクルートメントの特徴とは サービス内容や登録方法について Jobq ジョブキュー



断られる Jacリクルートメントを使った評判と口コミを100人以上の体験談からガチ調査



Jacリクルートメントは利用すべき 500人の評判とその真偽を検証した結果



企業情報 エグゼクティブ専門転職エージェント Jac Executive



商標ウォッチ



黒木 友香子 ジェイエイシーリクルートメント 新卒採用担当 Jac Recruitment Talent Acquisition ジェイ エイ シー リクルートメント グループ Linkedin



商標ウォッチbot 出願日 21 03 19 出願人 株式会社ジェイエイシーリクルートメント 区分 第35類 広告 事務 商品役務 職業のあっせん 求人情報の提供 ほか1 Ocrテキスト2 јassareer 続き T Co Ca6sg4zh21 T Co Yjijvl9iea Twitter



The Salary Analysis In Asia By Jac Recruitment Group 17年版



Jacリクルートメント評判口コミ特徴 実録 内定体験談 ポスドク アカデミア 理系におすすめ 博士の転職 英会話情報 院卒 ポスドクからハイキャリアを目指す



海外駐在後の転職活動 Jacリクルートメントを使ってみた感想 会社員戦略



Http Tazakifoundation Or Jp Documents Tt Profile Pdf



ジェイエイシーリクルートメント 2124 第三者割当による自己株式処分に関するお知らせ 21年5月14日 適時開示 日経会社 情報digital 日本経済新聞



高配当な転職エージェント ジェイエイシーリクルートメント 保有銘柄分析31 高配当株投資で豊かな老後生活を



ジェイエイシーリクルートメントの書類選考通過率は5割



体験談 Jacリクルートメントを利用した感想とメリット デメリットも解説 Takahiro Blog



Jacリクルートメントに断られた 紹介できない 登録拒否の理由3選 Caree



2



Jacリクルートメントは学歴の高い人しかダメ 必要なのは実績



2



Damwcbo Fjtvcm



Jacリクルートメントに登録すべき人と効果的に使う全手順



トップpdf 東京都千代田区神田神保町 3 29 123deta Jp



商標ウォッチ



2



断られる Jacリクルートメントを使った評判と口コミを100人以上の体験談からガチ調査



Jac Recruitmentが外資系企業への転職に特化した 転職サイト 外資転職 Com をオープン Jac Recruitmentのプレスリリース



アラサーもok 転職エージェント Jacリクルートメント Enpreth エンプレス



2124 ジェイエイシーリクルートメント 有価証券報告書の読み方 フリーランスのエクセル屋さん



断られる Jacリクルートメントを使った評判と口コミを100人以上の体験談からガチ調査



株式会社ジェイ エイ シー リクルートメント従業員からの評価 クチコミ Indeed インディード



Jacリクルートメントのアフィリエイトができるasp タイクツマッカートニー 退屈はすべてを手に入れる



Jacの特長 強み 事業紹介 転職 人材紹介のjac Recruitment



本人確認済み Jacリクルートメントの評判 口コミ 就職しよう



2



2



Q Tbn And9gcth40 W91khnu0alsnjiuvr V7rwfakzbijgnm9g9kfogs Xi Usqp Cau



体験談 Jacリクルートメントを利用した感想とメリット デメリットも解説 Takahiro Blog



Tscyow9yxajkmm



Asia S Recruitment Market Mounting Rapid Recovery Jac Recruitmentのプレスリリース



体験談 Jacリクルートメントにzoom面談で転職相談してみた



The Salary Analysis In Asia By Jac Recruitment Group 17年版



2



株式投資 企業分析実践その3 ジェイエイシーリクルートメント 2124 お金の教科書シーサーピーチャン Investor Financial School



2



曽我部 真由美 Senior Recruitment Consultant ジェイ エイ シー リクルートメント グループ Linkedin



15 8 14の運用成績は Jac Recruitment ジェイエイシーリクルートメント 購入 ゆとり世代の投資家jun



The White Collar Recruitment Market In Asia January To March 21 Jac Recruitmentのプレスリリース



Jacリクルートメントの評判と感想 代 30代の経験者転職向け



ジェイエイシー リクルートメントのプレスリリース 最終配信日 21年08月12日 12時00分



株式会社 ジェイ エイ シー リクルートメントのプレスリリース一覧 37ページ目 プレスリリース配信代行サービス ドリームニュース



体験談 Jacリクルートメントを利用した感想とメリット デメリットも解説 Takahiro Blog



The Salary Analysis In Asia By Jac Recruitment Group 17年版



Jac リクルートメントの評判は 特徴やメリット デメリットを紹介 Chewy



2124 ジェイエイシーリクルートメント 事業内容 有価証券報告書 第34期 令和2年1月1日 令和2年12月31日 21 03 24 15 00提出



断られる Jacリクルートメントを使った評判と口コミを100人以上の体験談からガチ調査



鈴木 雄貴 人材紹介コンサルタント ジェイエイシーリクルートメント名古屋支店 Linkedin



グローバルホワイトカラー人材調査レポートシリーズ1 国内勤務の 海外営業 求人のリーマン ショック後動向



本人確認済み Jacリクルートメントの評判 口コミ 就職しよう



1



Jac Recruitmentが英語力を活かした転職をサポートするウェブサイト 英語転職 Com をオープン Jac Recruitmentのプレスリリース



本人確認済み Jacリクルートメントの評判 口コミ 就職しよう



登録前に確認 Jacリクルートメントの悪い評判と登録前の全注意点 Career Picks



株式会社 ジェイ エイ シー リクルートメント 転職支援会社詳細 日経メディカルプロキャリア



減配予想で自社株買い発動 21年度は地固め期 ジェイエイシーリクルートメント 2124 年度通期決算分析



第二新卒におすすめの転職エージェント6選 ベンチャースタートアップ転職



2



体験談 Jacリクルートメントを利用した感想とメリット デメリットも解説 Takahiro Blog



Jacリクルートメントは学歴の高い人しかダメ 必要なのは実績



2


0 件のコメント:
コメントを投稿